横浜市議会議員 公明党所属 仁田まさとし
シャープな感性、ホットな心 仁田まさとしの議員活動をご報告します。
Top > アクション・レポート >税制改正への対応を! <中田横浜市長へ要望書を提出>

■ 税制改正への対応を! <中田横浜市長へ要望書を提出>

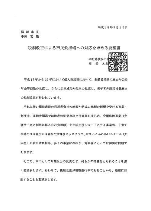
9月15日、公明党横浜市会議員団は中田横浜市長へ、「税制改正による市民負担増への対応を求める要望書」を提出しました。
「少子高齢化が進展する中、現役世代の活力を維持し、世代間や高齢者間の公平を図るため、高齢者の方々にも、低所得者に対する配慮を行いつつ、所得に応じたご負担をお願いする」との主旨により、平成17年から19年にかけて税制改正が行われています。老年者控除(48万円)の廃止や公的年金等控除の見直し、また、定率減税の見直し等です。
所得に関係なく年齢だけで控除されていた老年者控除を廃止し、公的年金等控除を縮小したことにより、現役世代の給与所得者に比べ見直し後も有利になっています。すなわち標準的な年金(夫199.9万円、妻79.2万円、合計で279.1万円)のみで生活されている高齢者の夫婦世帯、また、それ以下の世帯には税金がかからないように配慮されています。また、年金課税の見直しによる財源は、基礎年金の国庫負担割合引き上げの財源として活用する事になりました。これは何れも公明党の強い主張により実現したものです。
一方で、課税区分により利用者負担額や助成額が決まる事業が横浜市には多くあり、それぞれ増減額となるなどの影響を受けることになります。 そこで、対象区分の見直しなど何らかの処置を速やかに講じられるよう強く要望しました。

要望書を中田市長に提出する新田議員ら 提出された要望書